卓越品质 科技创新
GGD交流低压固定式开关柜
产品简介
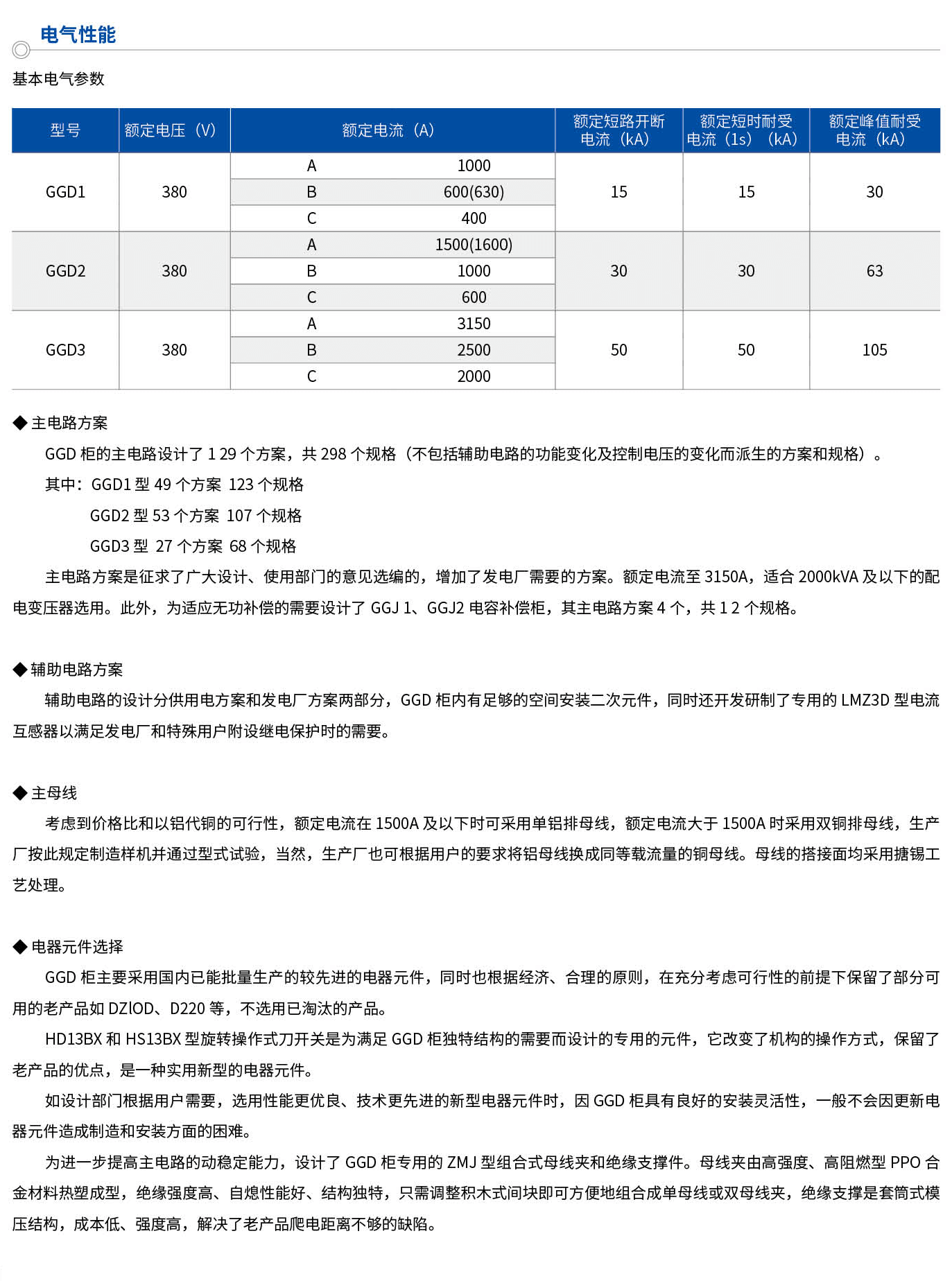
GGD交流低压固定式开关柜适用于发电厂、变电站、厂矿企业等电力用户的交流50HZ,额定工作电压380V,额定工作电流至3150A的配电系统,作为动力、照明及配电设备的电能转换、分配与控制之用。GGD交流低压固定式开关柜是根据能源部主管上级与广大电力用户及设计部门的要求,本着安全、经济、合理、可靠的原则设计的新型低压配电柜。产品具有分断能力高、动热稳定性好、电气方案灵活、组合方便、系列性、实用性强、结构新颖、防护等级高等特点,可作为低压成套开关设备的更新换代产品使用。GGD交流低压固定式开关柜符合EC439《低压成套开关设备和控制设备》,GB7251《低压成套开关设备》等标准。





